プレスリリース 詳細PRESSRELEASES
「宮本勝浩 関西大学名誉教授が推定。2026年恵方巻きの経済効果と食品ロス」を配信
1月26日、メディア各社にプレスリリース「KU EXPRESS」No.68を配信しました。
【本文】
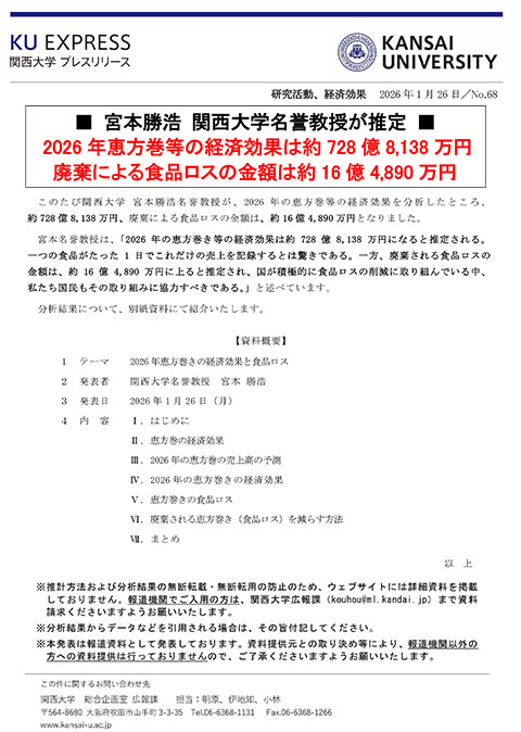
このたび関西大学 宮本勝浩名誉教授が、2026年の恵方巻等の経済効果を分析したところ、約728億8,138万円、廃棄による食品ロスの金額は、約16億4,890万円となりました。
宮本名誉教授は、「2026年の恵方巻き等の経済効果は約728億8,138万円になると推定される。一つの食品がたった1日でこれだけの売上を記録するとは驚きである。一方、廃棄される食品ロスの金額は、約16億4,890万円に上ると推定され、国が積極的に食品ロスの削減に取り組んでいる中、私たち国民もその取り組みに協力すべきである。」と述べています。・・・<詳細は以下のリンクより>
2026/01/26 14:00 UP
- ホーム
- 関西大学について
- 大学広報・プレスリリース
- プレスリリース 一覧
- プレスリリース 詳細








