関西大学 大学要覧2026


>> P.160

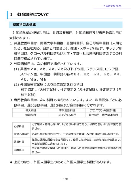
Ⅰ教育課程について授業科目の構成外国語学部2026外国語学部の授業科目は、共通教養科目、外国語科目及び専門教育科目に大別されます。1共通教養科目は、関西大学科目群、基盤科目群、自己形成科目群(人間を知る、社会を知る、自然と向き合う)、健康・スポーツ科目群、キャリア形成科目群、グローバル科目群及び大学・学部・社会連携科目群の7つの科目群で構成されています。2外国語科目は、次の科目で構成されています。(1)英語のⅤa、Ⅴb、Ⅵa、Ⅵb及びドイツ語、フランス語、ロシア語、スペイン語、中国語、朝鮮語の各々Ⅲa、Ⅲb、Ⅳa、Ⅳb、Ⅴa、Ⅴb、Ⅵa、Ⅵb(2)外国語検定試験により単位認定を行う科目検定認定1(各検定試験)、検定認定2(各検定試験)、検定認定3(各検定試験)3専門教育科目は、次の科目で構成されています。また、科目区分ごとに必修科目、選択必修科目、選択科目及び自由科目に分かれます。導入科目演習科目専攻言語科目プログラム科目プラスワン外国語科目資格科目・専門関連科目必ず履修・修得しなければならない科目であり、修得できなければ卒業できません。修科目必選択必修科目定められた科目の中から、一定の単位を修得しなければならない科目です。任意に選択し履修できる科目です。修得した単位は、定められた単位数まで、卒業所要単位に含められます。主に資格取得に関連した科目で、修得した単位は卒業所要単位には含められません。選択科目自由科目4上記のほか、外国人留学生のために外国人留学生科目があります。-160-


<< | < | > | >>