関西大学 大学要覧2026


>> P.79

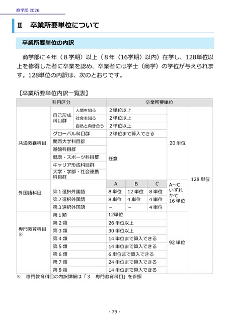
商学部2026Ⅱ卒業所要単位について卒業所要単位の内訳商学部に4年〈8学期〉以上(8年〈16学期〉以内)在学し、128単位以上を修得した者に卒業を認め、卒業者には学士(商学)の学位が与えられます。128単位の内訳は、次のとおりです。卒業所要単位2単位以上2単位以上2単位以上2単位まで算入できる20単位任意128単位A~Cいずれかで16単位92単位ABC8単位4単位4単位12単位4単位-8単位8単位-12単位26単位以上30単位以上14単位まで算入できる14単位まで算入できる6単位まで算入できる24単位まで算入できる14単位まで算入できる科目区分自己形成科目群人間を知る社会を知る自然と向き合う卒業所要単位内訳一覧表】【グローバル科目群関西大学科目群基盤科目群健康・スポーツ科目群キャリア形成科目群大学・学部・社会連携科目群第1選択外国語第2選択外国語第3選択外国語第1類第2類第3類第4類第5類第6類第7類第8類共通教養科目外国語科目専門教育科目※専門教育科目の内訳詳細は「3専門教育科目」を参照-79-※


<< | < | > | >>