関西大学 大学要覧2026


>> P.28

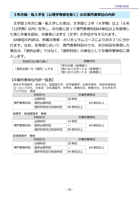
文学部20263年次編・転入学生(心理学専修を除く)の卒業所要単位の内訳文学部3年次に編・転入学した者は、文学部に2年〈4学期〉以上(6年〈12学期〉以内)在学し、次の表に従って専門教育科目64単位以上を修得した者に卒業を認め、卒業者には学士(文学)の学位が与えられます。64単位の内訳は、所属の専修・カリキュラムコースにより次の3つに分かれます。なお、全専修において、専門教育科目のうち、次の科目を修得した場合は、「選択必修」ではなく、「選択科目」の単位として卒業所要単位に算入します。卒業所要単位内訳一覧表】英米文学英語学、英米文化、国語国文学、哲学倫理学、比較宗教学、芸術学美術史、ヨーロッパ文化、日本史・文化遺産学、世界史、教育文化、映像文化、文化共生学、アジア文化専修【科目区分の取り扱い「選択必修」を「選択」とする授業科目「学びの扉(各専修)」「知へのパスポートa(各専修)」「知へのパスポートb(各専修)」理学・地域環境学専修地専門教育科目専修等教育学初専門教育科目専門教育科目科目区分必修科目選択必修科目選択科目及び自由科目18単位-46単位以上卒業所要単位64単位以上科目区分必修科目選択必修科目選択科目及び自由科目14単位-50単位以上卒業所要単位64単位以上科目区分必修科目選択必修科目選択科目及び自由科目10単位-54単位以上卒業所要単位64単位以上-28-


<< | < | > | >>